2.15. Urban Model (CLMU)

At the global scale, and at the coarse spatial resolution of current climate models, urbanization has negligible impact on climate. However, the urban parameterization (CLMU; Oleson et al. (2008b); Oleson et al. (2008c)) allows simulation of the urban environment within a climate model, and particularly the temperature where people live. As such, the urban model allows scientific study of how climate change affects the urban heat island and possible urban planning and design strategies to mitigate warming (e.g., white roofs).

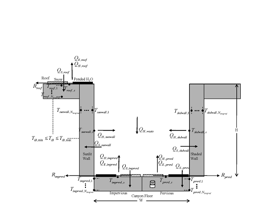
Urban areas in CLM are represented by up to three urban landunits per gridcell according to density class. The urban landunit is based on the “urban canyon” concept of Oke (1987) in which the canyon geometry is described by building height (\(H\)) and street width (\(W\)) (Figure 2.15.1). The canyon system consists of roofs, walls, and canyon floor. Walls are further divided into shaded and sunlit components. The canyon floor is divided into pervious (e.g., to represent residential lawns, parks) and impervious (e.g., to represent roads, parking lots, sidewalks) fractions. Vegetation is not explicitly modeled for the pervious fraction; instead evaporation is parameterized by a simplified bulk scheme.

Each of the five urban surfaces is treated as a column within the landunit (Figure 2.15.1). Radiation parameterizations account for trapping of solar and longwave radiation inside the canyon. Momentum fluxes are determined for the urban landunit using a roughness length and displacement height appropriate for the urban canyon and stability formulations from CLM. A one-dimensional heat conduction equation is solved numerically for a multiple-layer (\(N_{levurb} =10\)) column to determine conduction fluxes into and out of canyon surfaces.

A new building energy model has been developed for CLM5.0. It accounts for the conduction of heat through interior surfaces (roof, sunlit and shaded walls, and floors), convection (sensible heat exchange) between interior surfaces and building air, longwave radiation exchange between interior surfaces, and ventilation (natural infiltration and exfiltration). Idealized HAC systems are assumed where the system capacity is infinite and the system supplies the amount of energy needed to keep the indoor air temperature (\(T_{iB}\)) within maximum and minimum emperatures (\(T_{iB,\, \max } ,\, T_{iB,\, \min }\) ), thus explicitly resolving space heating and air conditioning fluxes. Anthropogenic sources of waste heat (\(Q_{H,\, waste}\) ) from HAC that account for inefficiencies in the heating and air conditioning equipment and from energy lost in the conversion of primary energy sources to end use energy are derived from Sivak (2013). These sources of waste heat are incorporated as modifications to the canyon energy budget.

Turbulent [sensible heat (\(Q_{H,\, u}\) ) and latent heat (\(Q_{E,\, u}\) )] and storage (\(Q_{S,\, u}\) ) heat fluxes and surface (\(T_{u,\, s}\) ) and internal (\(T_{u,\, i=1,\, N_{levgrnd} }\) ) temperatures are determined for each urban surface \(u\). Hydrology on the roof and canyon floor is simulated and walls are hydrologically inactive. A snowpack can form on the active surfaces. A certain amount of liquid water is allowed to pond on these surfaces which supports evaporation. Water in excess of the maximum ponding depth runs off (\(R_{roof} ,\, R_{imprvrd} ,\, R_{prvrd}\) ).

The heat and moisture fluxes from each surface interact with each other through a bulk air mass that represents air in the urban canopy layer for which specific humidity (\(q_{ac}\) ) and temperature (\(T_{ac}\) ) are prognosed (Figure 2.15.2). The air temperature can be compared with that from surrounding vegetated/soil (rural) surfaces in the model to ascertain heat island characteristics. As with other landunits, the CLMU is forced either with output from a host atmospheric model (e.g., the Community Atmosphere Model (CAM)) or observed forcing (e.g., reanalysis or field observations). The urban model produces sensible, latent heat, and momentum fluxes, emitted longwave, and reflected solar radiation, which are area-averaged with fluxes from non-urban “landunits” (e.g., vegetation, lakes) to supply grid cell averaged fluxes to the atmospheric model.

Present day global urban extent and urban properties were developed by Jackson et al. (2010). Urban extent, defined for four classes [tall building district (TBD), and high, medium, and low density (HD, MD, LD)], was derived from LandScan 2004, a population density dataset derived from census data, nighttime lights satellite observations, road proximity, and slope (Dobson et al. 2000). The urban extent data for TBD, HD, and MD classes are aggregated from the original 1 km resolution to both a 0.05o by 0.05o global grid for high-resolution studies or a 0.5o by 0.5o grid. For the current implementation, the LD class is not used because it is highly rural and better modeled as a vegetated/soil surface. Although the TBD, HD, and MD classes are represented as individual urban landunits, urban model history output is currently a weighted average of the output for individual classes.

For each of 33 distinct regions across the globe, thermal (e.g., heat capacity and thermal conductivity), radiative (e.g., albedo and emissivity) and morphological (e.g., height to width ratio, roof fraction, average building height, and pervious fraction of the canyon floor) properties are provided for each of the density classes. Building interior minimum and maximum temperatures are prescribed based on climate and socioeconomic considerations. The surface dataset creation routines (see CLM5.0 User’s Guide) aggregate the data to the desired resolution.

An optional urban properties dataset, including a tool that allows for generating future urban development scenarios is also available (Oleson and Feddema (2018)). This will become the default dataset in future model versions. As described in Oleson and Feddema (2018) the urban properties dataset in Jackson et al. (2010) was modified with respect to wall and roof thermal properties to correct for biases in heat transfer due to layer and building type averaging. Further changes to the dataset reflect the need for scenario development, thus allowing for the creation of hypothetical wall types, and the easier interchange of wall facets. The new urban properties tool is available as part of the Toolbox for Human-Earth System Integration & Scaling (THESIS) tool set (http://www.cgd.ucar.edu/iam/projects/thesis/thesis-urbanproperties-tool.html; Feddema and Kauffman (2016)). The driver script (urban_prop.csh) specifies three input csv files (by default, mat_prop.csv, lam_spec.csv, and city_spec.csv; (Figure 2.15.3)) that describe the morphological, radiative, and thermal properties of urban areas, and generates a global dataset at 0.05° latitude by longitude in NetCDF format (urban_properties_data.05deg.nc). A standalone NCL routine (gen_data_clm.ncl) can be run separately after the mksurfdata_map tool creates the CLM surface dataset. This creates a supplementary streams file of setpoints for the maximum interior building temperature at yearly time resolution.

../../_images/image19.png

Figure 2.15.1 Schematic representation of the urban land unit. See the text for description of notation. Incident, reflected, and net solar and longwave radiation are calculated for each individual surface but are not shown for clarity.

../../_images/image23.png

Figure 2.15.2 Schematic of urban and atmospheric model coupling. The urban model is forced by the atmospheric model wind (\(u_{atm}\) ), temperature (\(T_{atm}\) ), specific humidity (\(q_{atm}\) ), precipitation (\(P_{atm}\) ), solar (\(S_{atm} \, \downarrow\) ) and longwave (\(L_{atm} \, \downarrow\) ) radiation at reference height \(z'_{atm}\) (section 2.2.3.1). Fluxes from the urban landunit to the atmosphere are turbulent sensible (\(H\)) and latent heat (\(\lambda E\)), momentum (\(\tau\) ), albedo (\(I\uparrow\) ), emitted longwave (\(L\uparrow\) ), and absorbed shortwave (\(\vec{S}\)) radiation. Air temperature (\(T_{ac}\) ), specific humidity (\(q_{ac}\) ), and wind speed (\(u_{c}\) ) within the urban canopy layer are diagnosed by the urban model. \(H\) is the average building height.

../../_images/image31.png

Figure 2.15.3 Schematic of THESIS urban properties tool. Executable scripts are in orange, input files are blue, and output files are green. Items within the black box outline are either read in as input, executed, or output by the driver script (urban_prop.csh).

The urban model that was first released as a component of CLM4.0 is separately described in the urban technical note (Oleson et al. (2010b)). The main changes in the urban model from CLM4.0 to CLM4.5 were 1) an expansion of the single urban landunit to up to three landunits per grid cell stratified by urban density types, 2) the number of urban layers for roofs and walls was no longer constrained to be equal to the number of ground layers, 3) space heating and air conditioning wasteheat factors were set to zero by default so that the user could customize these factors for their own application, 4) the elevation threshold used to eliminate urban areas in the surface dataset creation routines was increased from 2200 meters to 2600 meters, 5) hydrologic and thermal calculations for the pervious road followed CLM4.5 parameterizations.

The main changes in the urban model from CLM4.5 to CLM5.0 are 1) a more sophisticated and realistic building space heating and air conditioning submodel that prognoses interior building air temperature and includes more realistic space heating and air conditioning wasteheat factors (see above), 2) the maximum building temperature (which determines air conditioning demand) is now read in from a namelist-defined file which allows for dynamic control of this input variable. The maximum building temperatures that are defined in Jackson et al. (2010) are implemented in year 1950 (thus air conditioning is off in prior years) and air conditioning is turned off in year 2100 (because the buildings are not suitable for air conditioning in some extreme global warming scenarios), 3) an optional updated urban properties dataset and new scenario tool. These features are described in more detail in Oleson and Feddema (2018). In addition, a module of heat stress indices calculated online in the model that can be used to assess human thermal comfort for rural and urban areas has been added. This last development is described and evaluated by Buzan et al. (2015).